中国卒中学会

会员登录 会员注册

公告

“CAPTAIN中国卒中中心领航者工程” -苗圃基金项目-2025年度项目中选公示

发布时间:2025年11月28日 来源:中国卒中学会

  “CAPTAIN中国卒中中心领航者工程” -苗圃基金项目由中国卒中学会发起,中药注射剂一直在急性脑梗死治疗中扮演着重要角色,为指导临床对卒中药物的规范使用,而进一步改善我国卒中患者预后,通过高质量的临床试验以明确循证医学证据,助力“健康中国 2030”目标的早日达成。

 

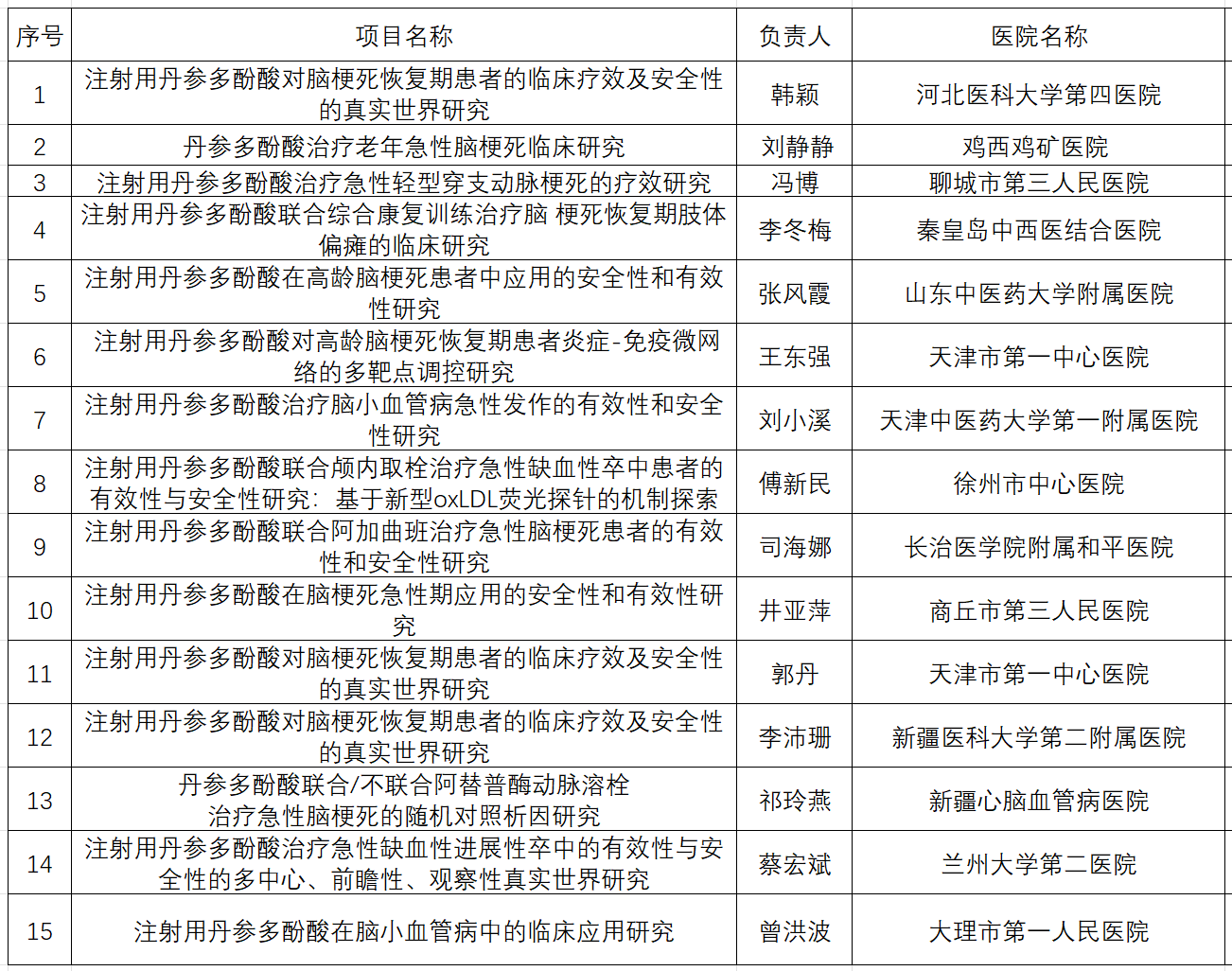
  根据项目工作流程及评审原则,中国卒中学会组织评审专家委员会对课题评选工作,经评审本期共有15个项目拟予以立项资助,现予以公示(详见下表)。

 

  请相关项目申请人接到本通知后,按中国卒中学会《经费拨付管理细则》认真做好研究工作,确保专款专用,保质保量,按期完成课题的各项任务。

 

 

“CAPTAIN中国卒中中心领航者工程” -苗圃基金项目-2025年度项目中选公示名单